Releasing with Git and Maven
A post about versioning in maven projects using git: https://www.jayway.com/2012/04/07/continuous-deployment-versioning-and-git/
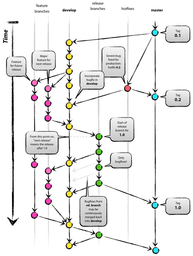
GitFlow

A successful Git branching model by Vincent Driessen at nvie.com
GitFlow model is supported by SourceTree - a nice free Git client for Mac OS X, Windows.
Other resources:
- Git Workflows by Atlassian
- GitFlow project on GitHub